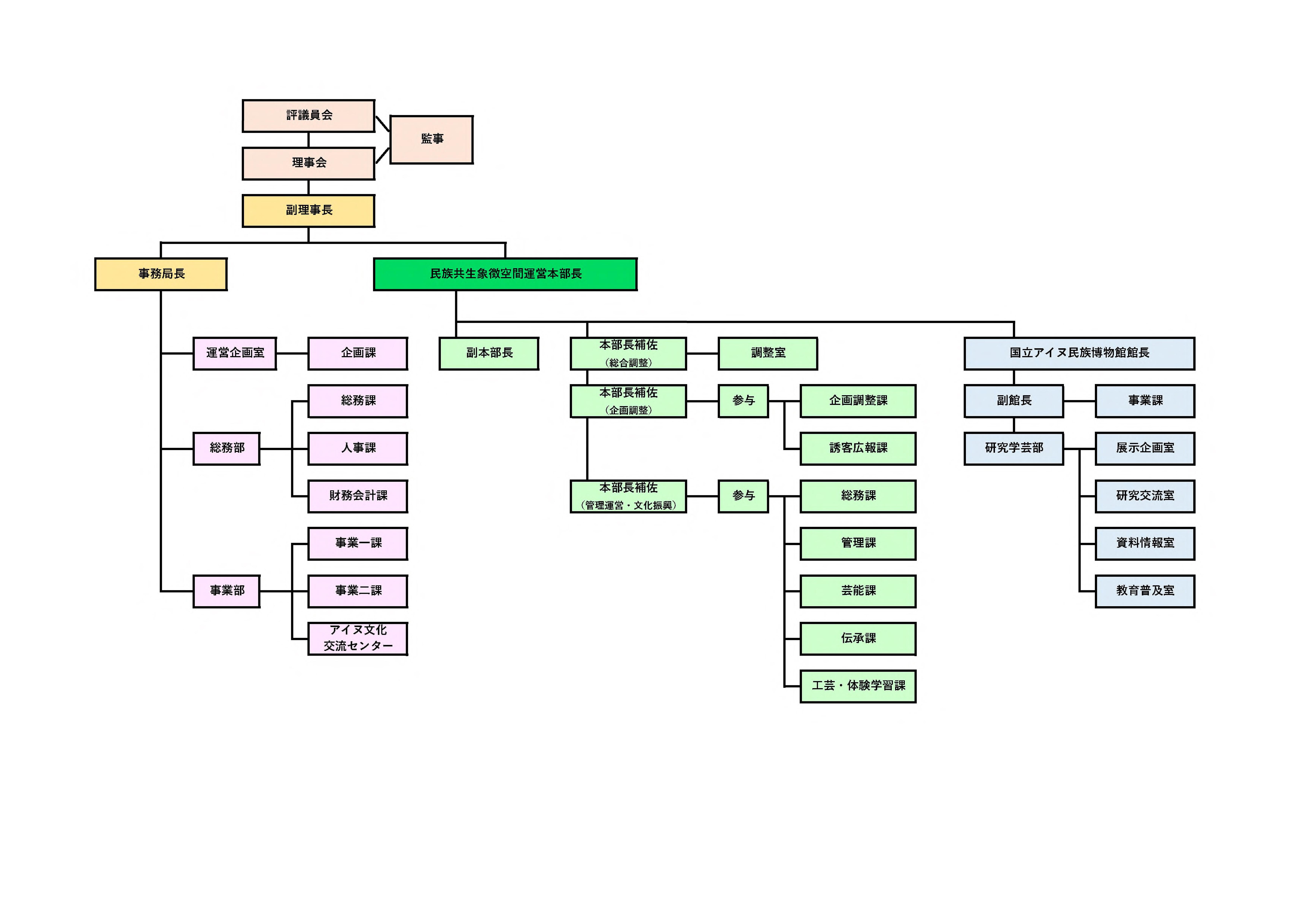
組織図・基本財産・事業活動範囲・事業運営財源 HOME 財団について 組織概要 組織図・基本財産・事業活動範囲・事業運営財源 組織図・基本財産・事業活動範囲・事業運営財源 組織図・事務所 令和8年4月 事務局 北海道札幌市中央区北1条西7丁目 プレスト1・7(5階) 民族共生象徴空間運営本部 北海道白老郡白老町若草町2丁目3番 アイヌ文化交流センター 東京都台東区元浅草3丁目7番1号 住友不動産上野御徒町ビル(3階) 基本財産 208,075,517円 事業活動範囲 全国 事業運営財源 国(国土交通省、文部科学省)及び北海道からの補助金、委託費により賄われています。 財団について 理事長あいさつ 沿革 組織概要 事業計画書・収支予算書 事業報告書・決算報告書 定款・評議員及び役員の報酬等及び費用弁償に関する規程 賛助会・寄附 次世代育成支援行動計画 女性活躍推進法関連 レイシャル・ハラスメント対策 アイヌの人々の誇りが尊重される社会を実現するための施策の推進に関する法律 競争的研究費及び研究活動における不正行為に関する通報窓口 シンボルマーク